联系电话 180-8004-6314
  • 醋酸钠
  • 乙酸钠
  • 最新公告:
    诚信为本,市场在变,诚信永远不变...
    新闻动态 NEWS 当前位置: 首页 > 新闻动态
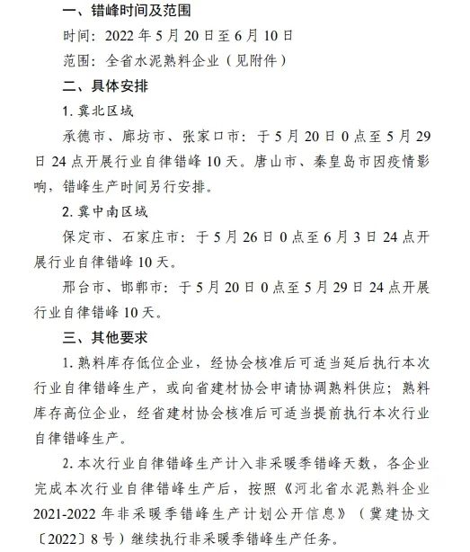
    河北省水泥夏季错峰开启 5月20日起停产10天添加时间:2022-05-19

    河北省建筑材料工业协会发布关于《河北省水泥熟料企业开展夏季行业自律错峰生产的通知》,通知要求分区域,5月20至6月10日,分区域每个企业最少停产10天。

    1.jpg

    河北省水泥夏季错峰开启 5月20日起停产10天(图2)

    河北省水泥夏季错峰开启 5月20日起停产10天(图3)

    6.jpg

    河北省水泥夏季错峰开启 5月20日起停产10天(图5)

    河北省水泥夏季错峰开启 5月20日起停产10天(图6)


    投稿与新闻线索:陈女士    微信/手机:13693626116    邮箱:chenchen#bjxmail.com(请将#改成@)