近期,关于EOD的政策信息频出:4月28日,生态环境部等联合发布第二批58个EOD模式试点项目名单;4月15日,生态环境部环境规划院EOD创新中心正式成立;4月11日,生态环境部印发《生态环保金融支持项目储备库入库指南(试行);5月6日发布的……以县城为载体……也提出生态价值实现的理念。多个重磅信息接连发布。结合高质量发展和“碳达峰、碳中和”的大背景,EOD理念和相关项目的推进正在加速。
一、什么是EOD?
(一)“EOD”含义
EOD(Ecology-OrientedDevelopment),又称生态环境导向的开发,是以生态文明思想为引领,以可持续发展为目标,以生态保护和环境治理为基础,以特色产业运营为支撑,以区域综合开发为载体,采取产业链延伸、联合经营、组合开发等方式,推动公益性较强、收益性差的生态环境治理项目与收益较好的关联产业有效融合,统筹推进,一体化实施,将生态环境治理带来的经济价值内部化,是一种创新性的项目组织实施方式。

(二)EOD核心要义
EOD是一种实施理念,而并非是一种投融资模式。EOD项目可以采用政府债券、政府投资基金、政府与社会资本合作(PPP)、组建投资运营公司、开发性金融、环保贷等多种投融资模式。EOD旨在将生态环境治理项目与资源、产业开发项目有效融合,解决生态环境治理缺乏资金来源渠道、总体投入不足、环境效益难以转化为经济收益等瓶颈问题,推动实现生态环境资源化、产业经济绿色化,提升环保产业可持续发展能力,促进生态环境高水平保护和区域经济高质量发展。EOD的核心包含“融合”“一体化”“反哺”三点。

这里提供一个案例便于大家理解:浙江省杭州市余杭区黄湖镇下辖青山村,人口2600余人,距离杭州市中心42公里。村内三面环山、气候宜人,森林覆盖率接近80%,拥有丰富的毛竹资源。青山村附近的龙坞水库建于1981年,常年为青山村及周边村庄提供饮用水,水库上游2600亩的汇水区内种植了1600亩毛竹林。上世纪80年代起,周边出现很多毛竹加工厂,为增加毛竹和竹笋产量并获取更高的经济效益,村民在水库周边的竹林中大量使用化肥和除草剂,造成了水库氮磷超标等面源污染,影响了饮用水安全。

(生态改造前)
2014年开始,生态保护公益组织“大自然保护协会”(以下简称TNC)等与青山村合作,采用水基金模式开展了小水源地保护项目,通过建立“善水基金”信托、吸引和发展绿色产业、建设自然教育基地等措施,引导多方参与水源地保护并分享收益,逐步解决了龙坞水库及周边水源地的面源污染问题,构建了市场化、多元化、可持续的生态保护补偿机制,实现了青山村生态环境改善、村民生态意识提高、乡村绿色发展等多重目标。

(改造后)
本项目通过组建“善水基金”信托,建立多方参与、可持续的生态补偿机制。同时因地制宜发展绿色产业,构建水源地保护与乡村绿色发展的长效机制。并通过创新共建共治共享方式,扩大生态“朋友圈”和影响力。2015年,TNC联合万向信托等合作伙伴,组建了“善水基金”信托并获得33万元的资金捐赠,用于支持青山村水源地保护、绿色产业发展等,第一个信托期为2016—2021年。借鉴国际上成熟的水基金(Water Fund)运行模式,“善水基金”信托建立了由各利益相关方参与的运行结构和可持续的生态补偿机制(如下图所示)

通过上述的做法,生态环境显著改善,青山村及龙坞水库的水质逐步提升,生态物种逐渐丰富;社会影响逐步扩大,青山村作为自然生态保护基地的社会吸引力不断提升,每年组织200余次自然体验和志愿者活动;生态产业初具规模,水基金每年运营的直接收入超过100万元,为村民补偿金及水源地保护项目提供了可持续的资金支持,同时也带动了周边产业发展及就业;构建了一个由公益组织等社会力量参与的市场化多元化生态保护补偿机制,借助水基金和各种形式的保护协议,青山村搭建了一个多方参与、共同磋商的开放性协作平台,形成了“保护者受益、利益相关方参与、全社会共建共享”的多赢局面。
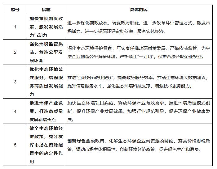
二、EOD有哪些支持政策?
环境部从2018年即开始提出了EOD模式的倡议,时至今年,多部委陆续出台EOD相关政策,中央重视程度逐增。

其中值得注意的内容包括:
(一)《关于生态环境领域进—步深化“放改服”改革,推动经济高质量发展的指导意见》(2018.8)
《意见》要求,坚持问题导向。强化生态环境政策措施对促进产业升级、优化营商环境的正向拉动作用;坚持改革引领。并提出了五个方面的具体措施:

(二)《关于推荐生态环境导向的开发模式试点项目的通知》
《通知》是第一批试点项目的产生依据。通知主要从试点要求、试点实施程序、政策支持、报送时间四个方面明确了生态环境导向的开发模式试点项目推荐的相关要求。同时给出了《生态环境导向的开发( EOD)模式试点实施方案 》编制大纲:在此指导下,第一批试点项目取得了不错的市场和行业反响。

(三)《关于加快建立健全绿色低碳循环发展经济体系的指导意见》(2021.2)
《意见》坚持系统观念,用全生命周期理念理清了绿色低碳循环发展经济体系建设过程,提出要坚定不移贯彻新发展理念,全方位全过程推行绿色规划、绿色设计、绿色投资、绿色建设、绿色生产、绿色流通、绿色生活、绿色消费,明确了经济全链条绿色发展要求,推动绿色成为发展的底色,使发展建立在高效利用资源、严格保护生态环境、有效控制温室气体排放的基础上,统筹推进高质量发展和高水平保护,确保实现碳达峰碳中和目标,推动我国绿色发展迈上新台阶。同时提到要加快农业绿色发展。鼓励发展生态种植、生态养殖,加强绿色食品、有机农产品认证和管理。发展生态循环农业,提高畜禽粪污资源化利用水平,推进农作物秸秆综合利用,加强农膜污染治理。强化耕地质量保护与提升,推进退化耕地综合治理。发展林业循环经济,实施森林生态标志产品建设工程。大力推进农业节水,推广高效节水技术。推行水产健康养殖。实施农药、兽用抗菌药使用减量和产地环境净化行动。依法加强养殖水域滩涂统一规划。完善相关水域禁渔管理制度。推进农业与旅游、教育、文化、健康等产业深度融合,加快一二三产业融合发展。
(四)《关于鼓励和支持社会资本参与生态保护修复的意见》〔2021〕40号文
《意见》主要从总体要求、参与机制、重点领域、支持政策、保障机制五个方面明确了相关要求。目的是充分发挥市场在资源配置中的决定性作用,更好发挥政府作用,聚焦重点领域,激发市场活力,推动生态保护修复高质量发展,增加优质生态产品供给,维护国家生态安全,构建生态文明体系,推动美丽中国建设。
1.明确了社会资本参与的内容、方式及程序鼓励和支持社会资本参与生态保护修复项目投资、设计、修复、管护等全过程,明确社会资本通过自主投资、与政府合作、公益参与等模式参与生态保护修复,并明晰了参与程序,鼓励社会资本重点参与自然生态系统保护修复、农田生态系统保护修复、城镇生态系统保护修复、矿山生态保护修复、海洋生态保护修复,并探索发展生态产业等领域。通过这样为社会资本充分掌握信息、理性分析研判、公平公正公开参与生态保护修复提供了条件。
2.政策导向保证社会资本权益《意见》从规划管控、产权激励、资源利用、财税支持、金融扶持等方面向社会资本参与生态保护修复释放出政策红利,通过生态保护修复与资源开发利用相衔接、资源有偿使用与产权制度安排相结合等政策措施,创新产权激励、释放关联权益,给予财税支持,发挥政府投入带动作用,拓宽投融资渠道,创新绿色金融产品,构建“谁修复、谁受益”的生态保护修复市场机制。从而保证社会资本投入的合法权益和相应收益。
①规划管控。明确社会资本可参与生态保护修复方案编制,在符合法律法规政策和规划约束条件的前提下,合理安排生态保护修复区域内各类空间用地的规模、结构、布局和时序。将生态保护修复及后续产业发展的空间需求纳入国土空间规划,允许碎片化零散耕地、园地、林地及其他农用地通过空间置换和优化布局进行整合,为修复区域内的用地布局优化提供了依据。
②产权激励。明确对集中连片修复达到一定规模和预期目标的主体,可以依法依规取得一定份额的自然资源资产使用权,从事相关产业开发;完成生态修复的社会主体,可以优先在完成修复的建设用地规模内获得自然资源开发权益,并从相关产权关联权益中获得合理回报。
③资源利用。明确依据方案及其工程设计,对于施工中产生的剩余土石料、淤泥淤沙等资源,可以进行综合利用,纳入成本管理或者通过政府组织交易获得回报。
④财税支持。重申享受同类财税政策。
⑤金融扶持。支持金融机构参与生态保护修复项目,拓宽投融资渠道,优化信贷评审方式,积极开发适合的金融产品,按市场化原则为项目提供中长期资金支持。推动绿色基金、绿色债券、绿色信贷、绿色保险等加大对生态保护修复的投资力度。
(五)财资环〔2021〕100号《重点生态保护修复治理资金管理办法》
《管理办法》的出台,将会对未来矿山生态修复起到积极的推动作用,也为未来参与矿山修复的企业带来了更大的机遇。政策主要包括以下内容:1.治理资金采取项目法和因素法相结合的方式分配用于山水林田湖草沙冰一体化保护和修复工程的奖补资金采取项目法分配,工程总投资10亿-20亿元的项目奖补 5亿元;工程总投资20亿-50亿元的项目奖补10亿元;工程总投资50亿元以上的项目奖补20亿元。用于历史遗留废弃工矿土地整治的奖补资金采取项目法或因素法分配。采取项目法分配的,工程总投资5亿元以上的项目奖补3亿元。2.治理资金支持范围主要包括以下方面:(1)开展山水林田湖草沙冰一体化保护和修复工程,着眼于国家重点生态功能区、国家重大战略重点支撑区、生态问题突出区,坚持保护优先、自然恢复为主,对生态安全具有重要保障作用、生态受益范围较广的重点生态地区进行系统性、整体性修复,完善生态安全屏障体系,整体提升生态系统质量和稳定性。(2)开展历史遗留废弃工矿土地整治。对生态安全具有重要保障作用、生态受益范围较广的重点生态地区开展历史遗留和责任人灭失的废弃工业土地和矿山废弃地整治,实施区域性土地整治示范,盘活存量建设用地,提升土地节约集约利用水平,修复人居环境。对不再符合法律、行政法规等有关规定,政策到期或调整,相关目标已经实现或实施成效差、绩效低下的支持事项,应当及时退出。
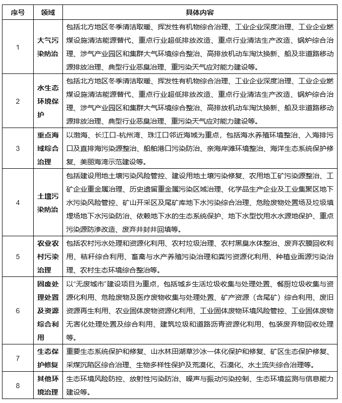
三、哪些领域EOD项目支持入库
根据刚刚发布的环办科财〔2022〕6号《生态环保金融支持项目储备库入库指南(试行)》,今后该领域项目入库备案管理,不再实行之前的试点项目制度。根据文件精神,入库项目应属于以下领域:

四、EOD项目如何谋划实施?
(一)EOD模式开展三个阶段
EOD理念下项目开展总共可以分为三个阶段:
1.重构生态网络。通过环境治理、生态系统修复、生态网络构建,为区域发展创造良好的生态基底,带动区域价值综合提升;
2.通过提升环境、完善公共设施、交通能力、城乡布局优化、特色塑造等,提升整体环境质量,为后续产业运营提供优质的条件;
3.产业导入及人才引进。通过人口流入及产业发展激活区域经济,从而增加居民收入、企业利润和政府税收,最终实现自我强化的正反馈回报机制。

总的来说,EOD项目操作模式就是通过生态网络建设、环境修复、基础设施配套以及产业配套建设促使该区域及周边价值得到恢复或者提升,并为产业引入和人口流入提供良好的生态基底。一方面以产业发展增加居民收入、企业的利润和政府的税收;另一方面依靠人口流入带来政府税收的增加及区域经济的发展。最终实现生态建设、经济发展、社会生活三者协调发展。最终实现生态建设、经济发展、社会生活三者协调发展。
(二)EOD项目落地方式
按照EOD模式策划的项目,可采用多种投融资方式促成项目落地,现常见的落地方式有PPP、ABO、投资人+EPC。同时由于EOD项目涉及的实施内容多、行业跨度大,也可以采用混合模式,即部分项目采用PPP模式,部分采用ABO模式,部分采用“流域治理+片区开发”等模式,根据具体项目建设内容,灵活谋划。但需注意,6号文中“不得以任何形式增加地方政府隐性负债”的表述,近期内能够获得入库支持的可能优选PPP模式操作的项目。
(三)EOD模式实施关键环节
1.识别项目,整体谋划识别实施紧迫性强、生态环境效益高的生态环境治理项目及其关联产业开发项目,明确一体化实施的可行性,初步确定项目实施边界和目标要求等。
2.综合测算,优化边界分析项目综合成本与总体收益,算好整体账、综合账,在确保产业开发项目收益反哺生态环境治理项目的基础上,优化调整项目边界范围,构建项目成本与收益相平衡的项目包,确定建设规模、建设内容、技术路线等。
3.项目立项,推进落地根据项目具体情况,可进行子项目分别立项整体实施,或者整体立项。按照《生态环保金融支持项目储备库入库指南(试行)》要求进行申报,对采用政府和社会资本合作(PPP)模式推进的项目,按照PPP规范要求做好入库和实施。
4.规范招采,确定主体政府投资项目按照招投标等有关要求,采用市场竞争的方式确定项目实施主体。企业投资项目按照招商引资等有关要求,确定项目实施主体。
5.绩效考核,加强管理明确生态环境治理成效要求,建立健全绩效评价及考核机制,切实发挥项目各方管理职责,加强项目实施过程监管。
五、有代表性的EOD理念实施案例
案例一:浙江省余姚市梁弄镇全域土地综合整治项目
1.项目背景
梁弄镇位于浙江省东部四明山麓,曾是浙东四明山抗日根据地的指挥中心,被誉为“浙东延安”。因地处山区、交通不便,梁弄镇长期以来产业薄弱、发展落后。2003年1月,时任浙江省委书记习近平到余姚市梁弄镇考察调研,提出了要把梁弄建设成为全国革命老区全面奔小康样板镇的殷切期望。2018年2月,习近平总书记给梁弄镇横坎头村全体党员回信,勉励他们努力建设富裕、文明、宜居的美丽乡村。近年来,该镇以推进全域土地综合整治为抓手,逐步构建了集中连片、产业融合、生态宜居、集约高效的国土空间新格局,促进了生产、生活、生态空间的统筹协调,有效提升了优质生态产品的供给能力,实现了经济价值、社会价值、文化价值和生态价值的系统提升。
2.项目具体做法
(1)以“一个规划”为统领,优化生态产品价值实现的空间布局全面调查镇域空间用地现状,以国土空间规划为统领,精心编制梁弄镇全域土地综合整治实施方案,全域规划和优化生产、生活、生态空间,全域设计生态、业态、文态、形态的保护提升,全域布局农地整理、耕地垦造、村庄迁并、产业进退和生态治理等整治工程,全镇划入生态保护红线的面积8.38万亩,占全域面积的66.56%,真正做到“一个规划”统领全镇域发展建设,“一张总图”指挥生态型土地整治,打造了集农田、湖泊、河流、湿地、森林等多种自然生态要素于一体的生态价值实现空间布局。
(2)以“一个理念”为主线,增强生态产品供给能力梁弄镇坚持“绿水青山就是金山银山”的理念,依托全域土地综合整治,加大对自然生态系统的恢复和保护力度,着力提升国土空间生态效益,探索出一条增加生态产品、支撑美丽乡村建设、促进城乡融合发展的“一石多鸟”新路子。

(3)以“一个平台”为抓手,聚合各类要素保障生态产业发展
余姚市成立了联席会议机制,建立“党政主导、村居主体、社会参与、一体联动”的工作机制,着力搭建“多个渠道引水、一个龙头放水”的要素统合平台,聚合资金、政策和土地等各类发展要素,积极引导村民和市场主体参与生态产业发展和美丽乡村建设。发挥低效用地再开发、城乡建设用地增减挂钩等政策优势,盘活土地资源,腾退的空间用于发展红色旅游、绿色康养等生态型产业。
3.主要成效
梁弄镇通过实施全域土地综合整治,丰富了生态产品的数量,提升了生态产品的质量,促进了梁弄镇全面小康样板镇建设,更使梁弄成为“投资进山、游客上山”的最佳目的地。“
生态+产业”的发展模式,推动了绿色生态、红色资源与产业的结合,打通了生态产品价值实现的渠道。依托丰富的绿色生态资源和深厚的红色文化底蕴,梁弄镇积极发展红色教育培训、生态旅游、会展、民宿等“绿色+红色”产业,吸引游客“进入式消费”,充分显化了“绿色”生态产品和“红色”文化资源的价值。
促进了农民就业增收,实现了“绿水青山”的综合效益。梁弄镇通过将生态优势转化为经济优势,带动了农村集体经济发展和村民就业增收,全镇经济水平持续提升,实现了“绿水青山”的综合效益。通过生态产品的价值转换,梁弄镇走出了一条经济、社会和生态协调发展之路。